Blender最新版是一款免费的开源三维建模软件,具有强大的3D建模、动画制作、渲染、模拟、合成等功能。Blender可以用于创建各种类型的3D图形,包括动画、游戏模型、影视特效、建筑设计等。这款软件支持多种操作系统,包括Windows、Mac OS X和Linux。它的用户界面简洁,易于学习,支持各种键盘快捷键,可以大大提高用户的工作效率。有需要的用户不妨来下载试试看吧!

Blender最新版功能介绍
1、Blender带有强大的无偏渲染引擎,可提供令人惊叹的超逼真渲染。
2、Blender全面的建模工具使创建、转换、雕刻和编辑模型变得轻而易举。
3、提供了数字制作流程的多个阶段所需的功能和灵活性。
4、Blender带有内置的视频序列编辑器,可让您执行视频剪切和拼接等基本操作,以及视频遮罩或颜色分级等更复杂的任务。
5、Blender拥有庞大的爱好者和开发人员社区,加载了大量扩展,您可以轻松打开或关闭这些扩展。
6、Blender带有一个完全成熟的内置合成器。这允许您在不离开Blender的情况下后期制作渲染。
Blender最新版软件特色
实时预览、亮度波形、色度矢量示波器和直方图显示。
音频混合、同步、擦洗和波形可视化。
多达 32 个插槽,用于添加视频、图像、音频、场景、蒙版和效果。
速度控制、调整图层、过渡、关键帧、过滤器等等!
渲染层支持
与图像和视频文件完全合成
能够渲染到多层OpenEXR文件
多线程
Blender最新版怎么设置中文
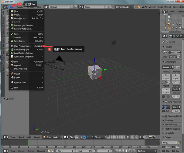
1、首先打开blender.exe应用程序,进入页面后点击File,选择User Preferences;

2、在弹出的窗口 “Blender User Preferences” 中选 System 选项卡,勾选 International Fonts在点击Interface;

3、点击后可看到界面立马从英文状态切换成成中文状态,然后选择保存用户设置就好啦!





![Blender(3D建模)[亲测可用] V2.93.1绿色汉化版](http://www.winwin7.com/uploadfile/2022/1025/20221025131818634.jpg)





