贰笔中文写作助手是一款完全简单易用的中文写作助手,拥有降重、错字纠正、语音朗读、智能联想、智能造句、片段查重等功能。具有免安装、小巧轻便、功能强大等特点;并且接口都支持高降重模式,为用户提供简单粗暴的文章降重功能,其中文字转换接口采用自谷歌公司、微软公司、百度公司、搜狗公司、金山公司、腾讯公司、网易公司;搜索技术分别采用自百度搜索、神马搜索、搜狗搜索、360搜索,语音技术采用自百度公司;用于文章降重的好帮手,欢迎需要进行文章编辑降低重复度的朋友前来获取!
贰笔中文写作助手功能
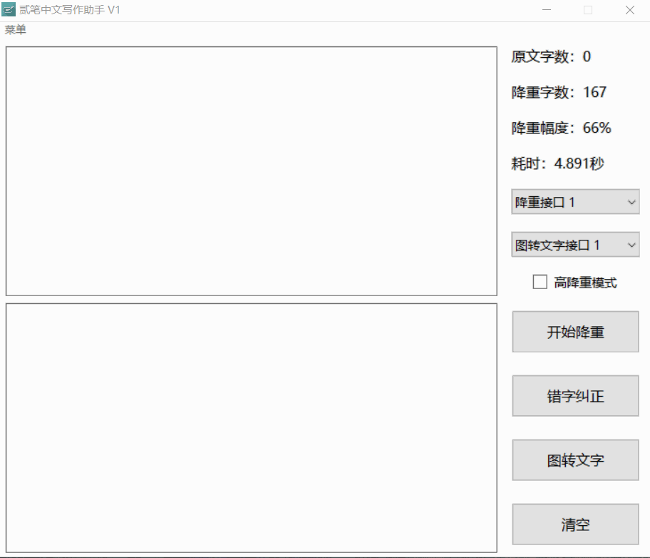
复制想要降重的文字粘贴,点击“开始降重”即可
(默认)普通降重模式:降重效果一般,还原度高,错误少
高降重模式:降重效果好,但错误率较高,如下图所示:

提供七种降重接口,并且接口都支持高降重模式,是目前市面上最多接口的智能化降重软件,如下图所示:

降重完毕后还可以进行“错字纠正”,或者直接输入一段文字使用“错字纠正”功能。
双击指定的推荐词语便可直接替换掉错误的词语,如下图所示:

降重完毕后还可以让女声朗读,选择任意文字,鼠标右键选择“语音朗读”便可以自动朗读,如下图所示:

降重完毕后,选择想要二次修改的词语,鼠标右键选择“词语替换”,
提供更多近义词选项,选择满意的近义词,鼠标左键双击便可替换到原文,如下图所示:

当你缺乏表达能力的时候,看看大家都在想什么,提供了当前最强的互联网大数据实时库,
也就是“智能联想”功能。
选择文字鼠标右键选择“智能联想” ,并且鼠标左键双击直接替换,如下图所示:

当你缺乏想法和思路的时候,提供给你一段完整的句型参考,也就是“智能造句”功能。
选择文字鼠标右键选择“智能造句” ,并且鼠标左键双击直接替换,如下图所示:

选择任意文字,鼠标右键点击“片段查重”,集合了百度、搜狗、360等三家搜索引擎,
可快速得到互联网资源的对比结果,如下图所示:

在最上方的文本框里面选择部分文字,鼠标右键点击论文搜索,提供全网资 源搜索,
可重复点击“继续搜索”来搜到自己想要的内容,直接双击就能打开相关文章的资源地址,如下图所示:

直接用QQ或微信等软件截图某段文字,直接粘贴就能提取图片中所包含的文字,如下图所示:

选择任意文字,点击菜单选择“模拟查重算法检测”,需要原文和修文对比并提供修改建议,
目前处于实验阶段,前期测试经过修改后的段落通过了最严格的维普查重,后续仍需要优化改进。
贰笔中文写作助手特色
1.支持一次较大为1000篇幅的文字內容改重
2.支持错别字改正功能
3.给予七种改重插口
4.支持词句更换功能(各大网站最齐的词典)
5.支持精彩片段查重功能(中国三大百度搜索引擎)
6.支持语音阅读功能(女音)
7.支持论文搜索功能(同步影院)
8.图转文字功能(四种插口提取图片文字)
9.智能化想到功能(综合性中国三大百度搜索引擎互联网大数据即时結果)
10.智能化怎么造句子功能(给一个关键字,还你一段语句)
11.英文转中文功能(支持随意英语范畴,想怎么翻译就怎么翻译)
12.仿真模拟查重优化算法检验(对于重复率较高的文段,根据提早仿真模拟查重并给予改动提议,减少重复率)

