命运石之门游戏是一款里程碑式的科幻视觉小说游戏,游戏通过细腻的文字叙述与精美的画面表现,讲述了一段关于时间悖论与命运抉择的感人故事,玩家每个关键选择都将导向不同的时间线发展,科幻爱好者与剧情游戏玩家快来win7网站下载游戏试玩!

命运石之门游戏故事介绍
-全人类的命运由你左右-
而你究竟能否改变命运,拯救珍爱之人呢?
《STEINS;GATE》系列作为假想科学冒险游戏,有着累计100万部销量的超高人气。
本作目前为止已移植了诸多平台,可称为名留视觉小说游戏史的作品,现如今终于在Steam登场!
冈部伦太郎——通称伦伦——是个尚未从厨二病毕业的大学生。成立了名为「未来道具研究所」的社团,每天和朋友们发明着稀奇古怪的东西。
这样的他在一次偶然间发明了能将电子短信传到过去的道具「时间机器」。
SERN、John Titor、幻之古董PC「IBN5100」、时间机器、蝴蝶效应、时间旅行的11种理论——。
在这诸多要素偶然重叠之时,围绕着本部位于秋叶原的冈伦的社团,世界规模的“未来选择权”掌握在了社团成员们的手上。

命运石之门游戏特色
你的每一次抉择都将改变角色甚至整个世界的走向!多种结局等待探索。
在1080P高清画面中体验精致细腻的游戏插画与CG。
通过伦太郎的移动设备,你可以拨打电话、接收信息。你的每个操作都会左右剧情的发展!
完整游戏时长约30至50小时。
命运石之门游戏全结局路线攻略
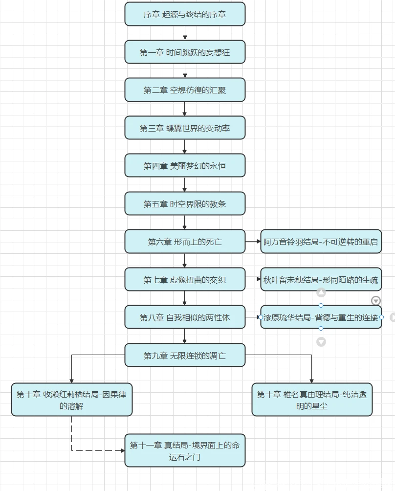
该游戏共有六个结局,包含四个分支结局,一个假结局,一个真结局(也可认为是五个分支结局,一个真结局)。
为了更好理解各个支线结局和主线之间的关系,这里贴出章节流程图。

提示:该攻略真结局部分可能会有少量剧透,建议在至少完成第十章的其中一个结局之后再进行浏览。
支线结局一:阿万音玲羽结局-不可逆转的重启

章节:第六章-形而上的死亡
地点:LAB
拿出手机发送Dmail,进入第七章。
反之不拿出手机,进入玲羽结局。
PS:如果拿出手机不手动发送Dmail,在对话过程中会自动发送出去,所以必须不拿手机。

支线结局二:秋叶留未穗(菲利斯)结局-形同陌路的生疏

章节:第七章-虚幻失真的复杂/虚像扭曲的交织
地点:菲利斯家中
拿出手机发送Dmail,进入第八章。
反之不拿出手机,进入菲利斯结局。

支线结局三:漆原琉华结局-背德与重生的连接

第四章
显像管门店前
1.收到助手发来的第一条短信,选择“科学家”进行回复。
2.随后收到助手发来的第二条短信,选择“粪筐科学家”进行回复。
3.回到Lab后,收到第三条短信,选择“冷笑话”回复。
菲利斯家中
1.收到助手的第一条短信,选择“局外人”回复。
2.收到助手的第二条短信,选择“屈辱”回复。
3.收到助手的第三条短信,选择“为什么会在这里呢”回复。
秋叶原
收到助手的特殊短信,达成“天才少女的忧郁”成就。(无回复)
真结局-境界面上的命运石之门

前置条件一:达成“天才少女的忧郁”成就(见助手结局)。
前置条件二:正确回复第五章-第十章中助手的短信。
第五章
电器街
1.收到助手短信,选择“交通费”回复。
2.收到助手回复第一条短信,随后收到第二条。(无回复)
第七章
1.在广播馆收到助手第一条短信,选择“我没钥匙”回复。
2.在秋叶原收到助手第二条短信,选择“安防措施”回复。
3.收到助手第三条短信,选择“现实”回复。
4.收到助手第四条短信。(无回复)
第八章
1.在秋叶原收到助手第一条短信,选择“怎么回事”回复。
2.在柳林神社收到助手傲娇短信。(无回复)
3.在LAB收到助手小作文短信。(无回复)
第九章
1.在萌郁家中收到助手第一条短信,选择“坐立不安”回复。
2.收到助手直球短信。(无回复)
第十章
在广播馆天台中收到助手第一条短信,选择“在哪里”回复。
至此,进入真结局条件全部达成。
在与“因果律的溶解”结局同样的剧情完成后,进入片尾曲,此时会发现片尾曲与助手结局不同,在片尾曲进行到一半时,桶子接到一通神秘电话,此刻正式进入第十一章真结局-境界面上的命运石之门。
写在结尾(部分剧透)
有的人可能会有疑问,为什么进入第十一章需要这么多前置条件,是单纯为了设置了一个隐藏结局的游戏设计么?其实在通关整个剧情之后回头看就明白了。
抵达命运石之门的最核心的条件其实只有一个,那就是冈部伦太郎必须要改变7月28日牧濑红莉栖的死亡。那么是什么使得他产生了这样的一个执念而让他无论如何也要做出这样的选择呢?
答案就是对牧濑红莉栖的感情。
0线的凶真说过,“绝对不能让那三个星期的世界线漂流白费”,这三个星期的经历,除了随着一封封Dmail的撤销所抹杀掉的和玲羽、琉华子、菲利斯的回忆以外,还有的就是在无数次跳跃的时间里,总是站在凶真身边帮助他的助手。正因为有了喜欢上牧濑红莉栖的冈部伦太郎,才有了后来的一切。
所以,游戏里和助手的短信互动,其实意味着冈部伦太郎的和牧濑红莉栖亲密度,两人的羁绊和感情不光是在情节的互动,也在短信的交谈中一步步的升华着。直到最后,产生了那个无法接受一切,与命运抗争的冈部伦太郎。
一切都是命运石之门的选择。














波克捕鱼官方版最新版
三国杀名将传无限资源内购版