通信行程卡是一款能够方便统计出行人员身体健康状况的手机应用软件。通信行程卡APP的主要功能就是线上进行登记以及统计各个地区出行人员的身体健康监测状况,通信行程卡APP能够方便进行一键查询所有市民的身体健康状况!在如今疫情期间大家不妨都可以下载一个体验一下!可以说就是大家现在经常用到的行程码,有需要的朋友快来下载体验吧!

通信行程卡APP介绍
通信行程卡APP是一款最新推出的专门为用户打造的行程查询服务软件,在这款软件上,为了方便防疫人员进行检查,用户可以随时检查该软件,以使其他人知道他们在这段时间的旅行记录!在任何时候记录和查询您14天内的大概位置。在这个特殊时期,您和他人的安全得到充分保证。您可以下载这个软件!
通信行程卡APP优势
1.相对准确的数据
2.无需进行信息的填报
3.支持三个运营商
通信行程卡APP基本简介
1、当然对于实时的疫情有任何不清楚的地方都可以在线咨询,能给用户们带来很多方便;
2、该平台能及时的回复大家提出的各种问题,在数据方面能更加及时的去统计;
3、能让居民在疫情发生点的附近去更安心的生活,有很多的防护措施。
通信行程卡APP功能介绍
1.随时都能在手机上面查询,查询非常简单快速,让你能够顺利出行;
2.将你出行记录展示给工作人员看,就能让你快速通行;
3.使用手机就能为查询详细的近期出行记录,最近半个月到一个月的记录。
通信行程卡APP使用方法
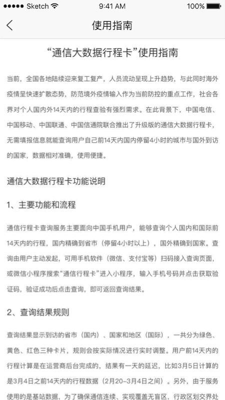
通信行程卡具体使用指南:
1、输入手机号、验证码,同意授权,然后点击查询。

2、颜色规定
如果你14天内到过湖北就是红色卡
如果你14天内到过日本、韩国、意大利、伊朗就是黄色卡
其他情况均为绿色卡

通信行程卡APP特色
1、线上的用户可以通过通信行程卡APP进行及时的信息录入和报备,了解你最近所去往的地方提供详细的证明操作;
2、拥有多样的本地完成制度,相应的安全理念,能够帮助广大用户更好的进行疫情的防控与管理;
3、按照对应的流程来进行讲解和开放,用户可以通过软件实现线上及时健康信息申报功能。
4、广大用户通过通信行程卡APP查询是完全免费的,不受大家一分钱,而且非常快速,随时随地都可以进行查询;
5、对应的每日内容特性,能够帮助广大用户更好的处理有关问题和解答,具有十分重要的意义;
6、你可以关注你之前去过的地方,以此来更好的了解你的接触历史,更好的预防新冠病毒。
通信行程卡APP更新日志
以上便是winwin7下载小编给大家分享介绍的通信行程卡APP,在如今疫情期间想必这是一款大家必备的手机应用软件!防疫还未结束,大家仍需努力!




世运通
YY
FLAI
米仓
TiKie
LesPark
小鹿组队电竞陪玩
非鱼之乐